不少国家的入境限制是要求中国旅客提供入境前的英文核酸阴性证明,那么英文报告哪里出?
今日下午13:17,厦航MF833从厦门到曼谷的航班,搭载269名旅客落地曼谷素万那普机场,这是出入境防疫政策调整后首批前往泰国的中国旅客。

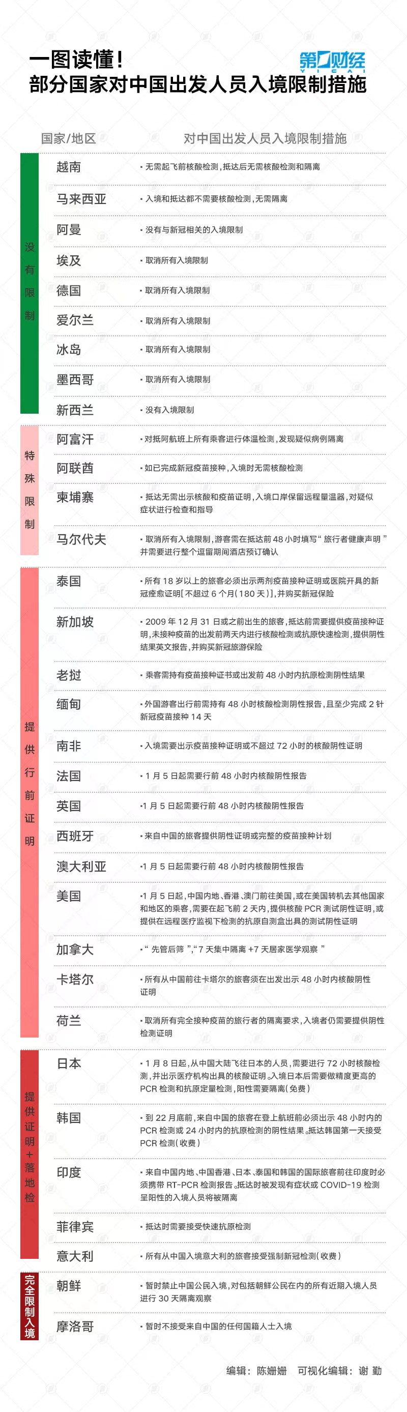
值得注意的是,就在几天前,泰国刚刚升级了对游客入境泰国的限制措施,要求所有18岁以上的旅客必须出示两剂疫苗接种证明或医院开具的新冠痊愈证明【不超过6个月(180天)],并购买新冠保险。
泰国的入境限制并不只针对中国,而是针对全球旅客。不过今日又有外媒报道称,泰国要取消对入境旅客的疫苗接种证明的要求,不过并未透露何时开始执行。
不只是泰国,自中国决定1月8日起取消入境隔离和检查核酸证明的限制后,不少国家都陆续出台了各种入境限制措施,有的国家是只针对来自中国的旅客,有的国家甚至暂时限制来自中国的旅客入境,不过也有不少国家对入境没有任何限制。
尽管自1月8日起,国家移民管理局也宣布有序恢复受理审批中国公民因出国旅游、访友申请普通护照,恢复办理内地居民旅游、商务赴港签注,但目前看来去部分国家还无法说走就能走。
对于针对中国旅客出台入境限制的情况,外交部发言人汪文斌今日在发布会上表示,中方发布新冠病毒感染“乙类乙管”总体方案和中外人员往来暂行措施之后,多国表态予以欢迎,但也有少数国家宣布对自中国的旅客采取入境限制措施。对此中方以最大的诚意,本着实事求是的态度,与有关国家进行了充分沟通,详细介绍了中方优化调整防疫措施的科学性、合理性和当前中国国内的疫情形势。但令人遗憾的是,少数国家罔顾科学和事实,仍执意针对中国采取歧视性入境限制措施,对此中方坚决反对,并将采取对等措施。
这也意味着,中国很可能也会对一些国家出台同样的入境限制措施,包括行前核酸检测,提供疫苗接种证明,或者实施落地检等。
第一财经记者为此梳理了最新各国的入境限制措施,对中国没有入境限制的国家,有望成为这段时间出境游的主要目的地。

英文核酸报告哪里出
从上图可以看出,不少国家的入境限制是要求中国旅客提供入境前的英文核酸阴性证明。
而随着新十条的实施,国内多地的常态化核酸亭已经陆续拆除,能出英文报告的检测点则更少,不少即将出国的旅客就反映找不到地方做英文核酸或者需要预约名额很少。
那么北上广深的情况到底如何?
几天前,上海在“上海发布”微信号上曾发布最新的核酸检测点,并贴心的标注了哪些可以提供英文版阴性证明。

广州和深圳等广东地区目前可以通过粤卫平台或广州健康通小程序查阅就近的核酸检测点,是否提供英文核酸则需要电话咨询。

北京健康宝可查询核酸检测点,此前还可以预约。不过,多位北京的旅客表示,实际操作时发现目前该功能已基本不提供服务,多数核酸点也已关闭。目前可以拨打12345或就近的医院查询哪里可以提供英文核酸报告,不过有的医院每天也限制预约人数。
此外,由外交部领事司开发的防疫健康码国际版小程序,也可以提供包含护照信息的英文版核酸证明及疫苗接种电子证明,具体是否可在出国时使用还需以目的地要求为准。
发表评论